VGAs Manage, Optimize RF Signal-Chain Ranging
High-performance, variable-gain amplifier ICs are critical to optimizing the match between the RF front end and subsequent functional blocks
The variable-gain amplifier (VGA) is a critical part of the RF receiver signal chain. Its function is to address and solve the problem of the received RF signals unavoidably having more dynamic range than the analog-input circuitry can directly accommodate, while at the same time not compromising channel resolution or ranging. It's a very clear minimum/maximum-span dilemma: if the signal is very small, it will be "lost" in the inherent noise of the signal chain, and the resolution of the signal chain's analog and digital components will be compromised; if it is too large, it can over-range and saturate components in the signal chain, resulting in distortion, interference, recovery-time issues, and data errors.
(A note about terminology: the VGA of the analog signal chain is completely unrelated to the personal computer Video Graphics Array or VGA, a popular display standard developed by IBM and introduced in 1987. While they have the same acronym, they are very different functions, but an Internet search on "VGA" will return content for both, of course.)
As it name states, the gain of the VGA can be adjusted, usually dynamically, to accommodate the extremely wide range of input signals in the receiver channel, Figure 1. In an RF channel, this range can easily reach 100 dB or more; is not unusual for it to be as high as 120 dB, equivalent to a voltage ratio of 106 : 1 and power ratio of 1012 : 1. The objective of the VGA's function is "gain up" a small signal such as from an antenna to fit comfortably within the input range of the next stage and also, if necessary, attenuate the signal if it exceeds that range, through an automatic gain control (AGC) loop.

Figure 1: The RF signal chain is largely analog on both receive and transmit sides; the block labeled "RF attenuators" is often one or more variable gain amplifiers which can amplify and attenuate, based on a control signal from a signal-strength indicator function or a system processor. (Source: Analog Devices, Inc.)
The dynamic-range problem is not limited to the RF signal chain, but is also an issue in ultrasound systems, sonar, optical (photonics) receivers, and even relatively slow-moving signals such as weigh-scale readings. However, it is most challenging in RF-receiver situations because so much of the received signal characteristics are beyond the control of the receiver circuitry itself (unlike ultrasound, for example, where the ultrasound unit shapes, controls, and can boost emissions – up to a limit ¬– if the received signal is too weak).
VGA/PGA Basics
The gain of an analog VGA is usually set by a continuous analog control voltage which has a modest span, such as 0 to 1 V. This gain, in dB, is a linear function of that control voltage, Figure 2. The datasheet for VGA calls out critical parameters related to control signal versus gain: the nominal gain for a 0-V or midrange input, the slope of the VGA gain in dB/V or dB/mV as set by that control input, and total gain range, such as -10 to +30 dB. Note that many, but not all, VGAs provide attenuation as well as gain.

Figure 2: In a basic analog VGA, the gain in dB in controlled by a linear voltage; different VGAs have different relationships between control voltage and resultant gain/attenuation ranges. (Source: Analog Devices, Inc.)
The VGA is the close relative of the digital VGA (DVGA), Reference 1. While the VGA control is set by an analog voltage, the DVGA's gain is set by a digital code. A DVGA will typically have 4, 6 or 8 bits of gain-setting resolution, and the key specification of gain is given in dB/step, such as 1 dB/step.
There is also a "cousin": the programmable amplifier (PGA) with gain also set by a digital code, but the gain is not in dB. In general, PGAs are more likely used in cases where the gain setting is part of an open-loop signal-chain path rather than a closed-loop situation, or where the gain value is changed only slowly, such as an instrumentation front end. (Note that low-resolution PGAs used in slow-ranging instrumentation designs usually have gain settings such as ×1, ×2, ×4, ×8 or ×1, ×2, ×5, and ×10, rather than a linear-in-dB scaling). When speaking causally, engineers may use the terms "VGA" and "PGA" interchangeably, so it is best to make sure which one is the actual subject of the discussion!
DVGAs do not have a smooth, continuous gain-versus-control relationship, but instead have a step-function relationship with discontinuities due to the digital nature of the control input (which may come via an SPI, I2C or other digital interface). This is not an issue in an instrumentation front end, but may be a problem where the PGA is in a closed-loop control function. However, if the gain-setting digital steps are small, the approximation may be close enough for the application.
The analog control signal for a VGA may come from a DAC, but often comes from an entirely analog source such as a received signal strength (RSS) detector. In contrast, the control for a PGA comes from a digital source such as a processor.
Building and specifying a VGA
There are two ways commonly used to build an RF VGA: by using a translinear amplifier or an exponential amplifier (X-amp). The former uses a core based on a diode's well-known exponential relationship between junc¬tion current and base voltage in bipolar devices; the latter combines a precision-matched R-xR ladder attenuator (with steps turned on/off by the digital code), and an interpolator followed by a fixed-gain amplifier. Translinear VGAs have lesser performance but lower cost while X-amp VGAs have superior noise and distortion specifications, and can be trimmed in production for high accuracy.
Key VGA (and PGA) performance parameters
As with all electronic components, VGAs (and PGAs) have many first-, second-, and third-tier specifications, but their priorities depend on the application (RF, ultrasound, optical links). For RF-focused VGAs, the performance is defined by these factors:
- The operating frequency and -3 dB bandwidth (roll-off) must match the bandwidth of the signal;
- The VGA must have flat-enough response across some sub-segment of the -3 dB bandwidth;
- Gain and gain range are a function of the likely useable minimum value of the signal. For signals with relatively higher minimum values and less dynamic range, less gain is needed and the signal needs less scaling;
- Noise Figure: a factor in nearly every RF design, of course;
- Output third-order intercept point (OIP3) is a calculated metric, based on specific performance measurements, and indicates the linearity of the VGA function. A higher OIP3 is better and a detailed discussion of how it is derived is in Reference 2;
- Log conformity is analogous to linearity for a conventional amplifier and indicates how closely the VGA transfer function adheres to the ideal logarithm curve; typical log-conformity specifications range between ±0.1 and ±0.5 dB;
- Power-supply rail and device dissipation: while lower-voltage rails are attractive due to lower dissipation and compatibility with other ICs, they have reduced signal headroom, and are less forgiving of noise, transients, and other circuitry disputations;
- Temperature coefficient and drift: with the wide range of signals that VGAs handle, drift due to even small changes in temperature can have a large effect on performance.
ICs dominate VGA world
Until recently, a high-performance, wide-range, wide bandwidth VGA with tight conformity was the domain of discrete and hybrid module. The objectives could be achieved only by mixing semiconductor devices made using a variety of processes (CMOS, bipolar), each optimized for a different aspect of the desired performance.
Now, however, ICs dominate the VGA arena, due to the ongoing stream of analog-IC process improvement, supported by greatly improved modeling and simulation tools, and driven by the market opportunities which IC-based VGAs can address. These ICs often now also include other RF signal-chain functions as well, thus trimming the bill of materials, simplifying design, and assuring end-to-end performance while also saving space and reducing power.
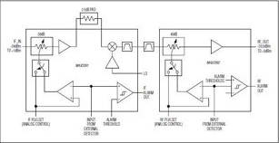
A few recent devices illustrate the performance of IC VGAs. Maxim Integrated's MAX2092 is a 700-to-2700 MHz analog VGA with gain range of +18.1dB down to -22.3dB, a noise figure of 5.2 dB, OIP3 linearity of +32.5 dBm, Figure 3.
As an added feature, it includes a threshold alarm circuit and error amplifier for level control. In addition to the specifications in table form, the data sheet also includes nearly two dozen graphs showing details of parameter "a" versus parameter "b" under a range of conditions, Figure 4.

Figure 3: The Maxim MAX2092, 700-to-2700 MHz analog VGA (right) can be combined with a MAX2091 50MHz to 500MHz analog VGA with 1735 MHz to 1935 MHz up-converting mixer to create a cascaded IF-RF signal chain. (Source: Maxim Integrated).
Figure 4: The graph of gain versus frequency for the MAX2902 shows the relative flatness across a wide band, but also the variation as a function of temperature. (Source: Maxim Integrated).
Figure 5: The AD8260 from Analog Devices digitally programmable VGA adds a high-current driver for use as a transmitter. (Source: Analog Device, Inc.)
The AD8260 from Analog Devices is a low-noise, digitally programmable VGA which takes advantage of single-chip integration to a high-current driver, usable as a transmitter, Figure 5. Gain range is 30 dB in 3 dB steps, from −6 dB to +24 dB. The receiver has a small-signal bandwidth (-3 dB) of 230 MHz; while the driver's small signal bandwidth is 195 MHz and can deliver ±300 mA, making it well suited for driving low-impedance loads.
Figure 6: The digitally controlled LMH2832 VGA from Texas Instruments is a dual-channel unit with performance matched to 14-bit A/D converters. (Source: Texas Instruments, Inc.)
For a high-speed digitally controlled VGA, the LMH2832 from Texas Instruments features two parallel, closely matched channels which make it a good fit for I/Q (quadrature) system designs, Figure 6. The IC has a 3-dB Bandwidth of 1.1 GHz and flat bandwidth of response of 300 MHz. The SPI-controlled device features a fixed-gain block and a variable attenuator providing total gain of 30 dB with a maximum attenuation of 39 dB; gain range is from 30 dB to –9 dB in 1-dB gain steps with gain accuracy of ±0.2 dB.
Figure 7:The output third-order intercept point (OIP3) of the LMH2832 shows the tight matching across the two channels; it is specified as 43 dBm at 300 MHz and 51 dBm at 200 MHz. (Source: Texas Instruments, Inc.)
Here, too, the vendor provides dozens of detailed graphs of parameters such as OIP3 performance, one of many shown for this OIP3 from different perspectives, Figure 7.
Getting the most from a VGA design-in
Figure 8: The data sheet for the AD8260 shows the evaluation board, its complete schematic, and the four copper layers which comprise the board. (Source: Analog Devices, Inc.)
Choosing a good analog IC is not enough to assure a good system design, of course. But proper attention to layout and implementation subtleties are especially critical with VGAs, as they inherently handle a wide dynamic range of signals and so are very sensitive to "less than perfect" circuit situations. For this reason, it is important to carefully study and follow the IC vendor guidelines. These usually include a tested PC board layout, use of ground planes, extra power-rail bypassing, power rails with inherently very low noise (just a few mV of supply-rail noise can easily corrupt nV- and μV-level RF signals in or at the VGA), and proper output loading and matching of impedance at RF frequencies.
IC vendors also supply Spice and IBIS models to support detailed simulation of the IC in the operating environment before a layout is done, as well as S-parameters. If there's an evaluation board or reference design from the vendor, Figure 8 (and there usually is) – use it, study it, and test it, Figure 9.
Figure 9: The AD8260 data sheet also shows the details of test instrumentation and connections needed for test of the evaluation board. (Source: Analog Devices, Inc.)
Recognize that any changes you make will likely affect final performance. So the questions are: "in what ways, and to what extent?"
The VGA, an essential function in the "wild" world of RF signals, was once among the most-challenging and even feared block for engineers to design, implement, layout, and test. Now, the availability of many high-performance ICs options plus extensive design support has tamed this vital function which, in turn, tames the RF input signal. Along with superior technical and specification attributes, the VGAs ICs are smaller and dissipate less power than their discrete predecessors. As a result, users are getting better products, and the success of these products is reflecting back and driving demands for even-better VGAs, in a virtuous feedback cycle.
References
- "Analog VGA Simplifies Design and Outperforms Competing Gain Control Methods," Linear Technology Corp., LT Journal, September 2009, page 19.
- "Maxim Tutorial 5429, The IP3 Specification – Demystified," Maxim Integrated Tutorial.