PoE + LEDs: An effective pairing, with some limitations
Using the evolving Power over Ethernet standard to supply DC power to LED-based lighting in place of using the AC line offers both new options and some serious concerns.
"Mission creep" has reached Ethernet. How so? Ethernet has become more than a datacom standard — it is now also a power-delivery system. This opens up new options for powering remote devices, going beyond lower-power peripherals such as security cameras or VoIP desktop phones in the office. Now, the combination of Ethernet/PoE, and high-efficiency visible-light LEDs means that localized, LED-based lighting is practical, using just the Ethernet wiring. Cisco’s Universal Power Over Ethernet (UPOE) is focused on bringing network power to connected devices and functions such as desktop terminals, building management gateways, LED lights, wireless access points, and IP phones.
This is not the first time that a standard has taken on a new role. Audio cables were originally intended for connecting microphones to their amplifiers. But engineers soon devised "phantom power" as a way to deliver DC power from that amplifier to the microphone preamplifier located inside the microphone body itself, thus eliminating the need for microphone batteries or separate power link. Similarly, USB started out as a low-rate interconnection between the PC and its keyboard, scanner, printer, and mouse, then it become a source for charging low-power peripherals. Now, the latest USB standard (USB 3.0) can deliver many amps of power to a remote device for charging, basic operation, and other functions.
The situation with Ethernet follows a similar path. The earliest version of this now-ubiquitous standard supported low-modest data rates, but no power distribution. Even as Ethernet rates increased to hundreds of Mbps and towards Gbps, using it to supply DC power was a minor part of the scenario.
But the presence of copper cable has proven an irresistible attraction as a power-delivery conduit as well, Reference 1. The first PoE standard in 2003 (IEEE 802.3af) supported up to about 15 W DC to a load; the revised 2009 standard called PoE+ (IEEE 802.3at) is rated to 50 W, and PoE++. The newest standard (still under development, called IEEE 802.3bt) can deliver (in principle) nearly twice the PoE+ power. Note that existing, in-place Ethernet wiring is not sufficient for PoE++; instead, a new backward-compatible wiring and connector scheme must be used.
The higher power levels are a good fit for another fast-advancing technology and product: lighting using high-efficiency, visible-light LEDs in place of incandescent or even CFL bulbs. The use of LED-based lamps in place of incandescent or CFL bulbs is often called SSL (Solid State Lighting), regardless of how the power for the LEDs is provided.
Most installations of these products are presently done in one of two ways. They can use form/fit/function replacements for traditional lighting in existing sockets and luminaires (lighting fixtures) and troffers (the rectangular light fixture that fits into a modular dropped-ceiling grid) with the necessary AC/DC converter built into the LED-based bulb. Alternatively, power is supplied via dedicated DC power rails and a AC/DC converter hidden away within the luminaire or in a nearby closet.
Keep in mind that PoE provides power as a voltage source, up to a maximum current rating. Since LEDs are current-driven devices, they still will need voltage-to-current source converter (often called a LED driver) between the PoE rails and the LED bulbs themselves.
PoE virtues and challenges
The availability of PoE with higher power ratings can eliminate the need for separate DC wiring to the luminaire or fixture. Instead, it allows use of the already-installed Ethernet wiring and nearby Ethernet connection port to provide the DC power, as a user can plug a video camera, VoIP phone, or a desk lamp into the Ethernet receptacle. To move the lighting or device for a different task would be just a matter of finding another convenient Ethernet port.
There are several advantages to using PoE for lighting power and other applications. First, the Ethernet port may be in more convenient location or more accessible than the AC line, even with the widespread general availability of AC power (consider the popularity of cordless power tools) and running long extension cords is often not safe or approved.
The more important reason is that since the PoE voltage is below the electrical-code threshold limit of 48 V (in most jurisdictions), a licensed electrician is not needed to install the wiring, thus saving installation or re-wiring costs. It also saves of installation time, cabling costs, and other issues associated with AC-line power.
Further, if the lighting is connected via an Ethernet port, it is both logical and easy to make the light or luminaire "smart" and remotely controllable. Thus, the port connection is both power and control for much more than just hands-on user-initiated on/off/dimming. A smart building can more easily control the many smaller lighting installations that, in aggregate, consume a great deal of power in the home or office.
Keep in mind that even with efficient LEDs and the power-delivery capacity of PoE+ — and eventually PoE++ — the maximum power limitations of PoE-based lighting make it a better fit for smaller-area lighting such as in shop display cabinets, museum objects, and task areas. PoE-based lighting generally does not have enough capacity to be a source for wide-area, general-purpose room lighting with ceiling-located luminaires, even with efficient LEDs. But it is a good fit for focused illumination.
(If you have ever been in a Sephora store (high-end perfume, skincare, and cosmetics) you know that you feel like you need sunscreen and sunglasses. This is due to the bright incandescent lighting. Focused SSL may be a good and cost-saving alternative in retail situations such as that one.)
High-Efficiency LEDs Make It Possible
The use of PoE as a power source for SSL is driven by — and also a driver of — high-efficiency LEDs with suitable color temperature and CRI (color rendering index). These LEDs use roughly one-tenth the amount of power of conventional incandescent bulbs for the same amount of light output.
A representative LED family for these applications is the GW CS8PM1.EM group in the Orlon 80 series from OSRAM Opto Semiconductors, Figure 1. These high-intensity, 3-mm square LEDs produces visible light with color between 2500K and 5000 K (warm, neutral and cool white), depending on the specific version chosen, with a minimum/typical CRI of 80/82; maximum forward current IF is 1300 mA at a forward voltage VF of 2.7 to 3.2 V (again, depending on suffix).
Figure 1. The high-intensity, high-efficiency LEDs in the GW CS8PM1.EM group of the Orlon 80 series from OSRAM Opto Semiconductors come in a wide range of fully-specified whites, ranging from warm white to cool white, to be optimally matched to the application needs. (Source OSRAM)
Efficiency is high, with typical luminous flux of 116 lumens and typical luminous efficacy of 116 lm/W, both measured at color temperature of 3000K and ambient temperature of 85°C. (Luminous flux is the energy per unit time that is radiated from a source over visible wavelengths; luminous efficacy is a measure of how well a light source produces visible light; it is the ratio of luminous flux to power, measured in lumens per watt in SI.) For comparison, a traditional 60 W incandescent bulbs produces about 800 lumens while a 40 W incandescent bulb is around 450 lumens, Reference 2.
The data sheet fully characterizes the many standard versions available with detailed data on chromaticity group coordinates Cx and Cy, as well as luminous flux and luminous intensity ratings. It also shows the relative spectral emission V(λ) compared to the standard eye-response curve, Figure 2, with forward current IF at 350 mA. Other details include the relative luminous flux versus IF normalized to 350 mA, Figure 3, and even the shift in chromaticity coordinates Cx and Cy versus temperature, Figure 4 again at IF of 350 mA.

Figure 2: The detailed data sheet for the GW CS8PM1.EM group shows relative spectral emission V(λ) compared to the standard eye-response curve. (Source: OSRAM)

Figure 3: The data sheet also shows the luminous flux across a range of forward current values. (Source: OSRAM)
Figure 4. Since LED color performance varies with temperature, the GW CS8PM1.EM data sheet includes details in the shift of chromaticity coordinates versus temperature. (Source: OSRAM)
While this amount of in-depth data and characterization may seem excessive, it is needed for color-critical lighting installations such as museum lighting of artwork where slight differences in lighting can affect perceived appearance, or specialized work areas (fabric, painting, restorations)
Merging power and data
Implementing PoE requires much more than just somehow appending a power supply to the Ethernet cabling, supplemented with some form of protection or isolation to prevent power-side issues from affecting the data link. The PoE specification calls out a series of complex signaling and handshaking protocols and timing, to assess the situation at both source and load ends for integrity, performance, and capability, Figure 5.

Figure 5: A PoE installation requires many levels of protocol handling; the simplest one is used for basic Detection, Classification, and Port Power-Up Sequence per IEEE 802.3af/IEEE 802.3at (PoE/PoE+) as implemented by the MAX5971 PSE controller. (Source: Maxim)
This process increases in complexity with each successive upgrade to the PoE standard. There are also cabling considerations, as the high-end PoE++ standard requires a very different type and use of the available Ethernet cable/connector wiring, yet still must be compatible with the standard use and data-link requirements.
To meet these needs, IC vendors have developed multifunction devices which address both the PoE power-delivery and -control issues, and the associated protocols and timing. These include managing the power sourcing equipment (PSE), powered device (PD), and the mid-span power boosters.
An IC such as the Maxim MAX5971A can support the management side, Figure 6. This PSE-side power controller for IEEE 802.3af/at-compliant PoE installations provides powered-device discovery, classification, current limit, and DC and AC load-disconnect detections. This component doesn’t require any system software or user programming, as it operates autonomously. It also minimizes the need for external components as it integrates the critical power MOSFET and sense resistors.

Figure 6. A typical PSE circuit using the MAX5971 PSE controller (with DC Load Removal Detection, Internal PWM Enabled for LED Indication, and Class 5 Detection Enabled) requires only a few external discrete components and no user initialization or software. (Source: Maxim)
For the power side of the PoE system, a very different IC is needed: one that is a higher-voltage DC/DC converter IC with characteristics matched to PoE applications. The DPA-Switch family from Power Integrations (DPA422 through DPA426) comprises a series of integrated, switched-mode power-supply ICs that convert a current at the control input to a varying duty cycle at the open drain output of a high-voltage power MOSFET, Figure 7. In addition to standard features such as high-voltage start-up, cycle-by-cycle current limiting, loop-compensation circuitry, auto-restart and thermal shutdown, it also offers many advanced features that reduce system complexity and increase supply performance and design flexibility.

Figure 7. Power-conversion devices in the DPA-Switch IC family are highly integrated solutions for DC/DC conversion serving applications with 16 to 75 VDC input and outputs to 100 W, depending on specific model selected and topology used (forward versus flyback mode). (Source: Power Integrations)
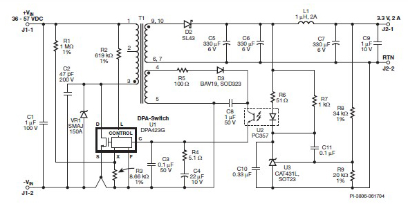
Although the DPA42X devices are highly integrated, in an actual circuit they require external discrete components such as transformers, capacitors, and diodes which cannot be integrated into a monolithic device, Figure 8, due to voltage and power considerations. Nonetheless, the level of integration of devices such as the ones in this family show how PoE power-delivery needs can be addressed by application-specific design.

Figure 8. Due to the stringent requirements of the PoE specification for isolation and other features, plus the higher power levels involved, even highly integrated ICs such as the DPA devices require a large number of external discrete components, including magnetic and optocouplers. (Source: Power Integrations)
Providing the Power--and Limitations
Installing PoE is not a matter of merely connecting a DC-power supply to the in-place Ethernet cabling; special coupling techniques and magnetic components (transformers) are needed, Reference 3. Nor does it mean that using PoE for SSL will be a quick, drop-in replacement. Although its low voltages (compared to AC-power lines) mean a licensed electrician is not needed, and accidental contact with the cable conductor will not cause injury if touched, the higher power rating and current level of the latest specification bring a new set of concerns related to significant self-heating due to I2R losses in the wire which are a result of the higher current levels.
This self heating is a concern for the building code standards, because it brings the possibly of self-ignition, not of the wire or its insulation (the latter is rated by electrical code to be heat resistant and will not support combustion) but of any random material touching the wire such as wood chips, sawdust, or paper scraps. Also, wires are often bundled tightly and run together in cable troughs, resulting in greatly reduced airflow and increased self heating, Reference 4.
The danger from the building-code perspective is that this self-heating occurs within a wall or cavity where it can smolder undetected and expand, while not being observed. Such in-wall smoldering is one of the reasons for the strict codes associated with AC-line wiring, were every junction is a potential high-resistance point which can overheat and ignite nearby materials, which is why all AC connections must be in enclosed, fire-resistant boxes.
For this and other reasons, the latest revision-in-progress of the National Electrical Code has not yet made a final determination of how PoE++ can be implemented, what the restrictions will be, and other concerns. Some of the open issues that PoE for higher current and power present with respect to the code and what the groups working or the revised code are considering are discussed in Reference 5.
Summary
The extent to which PoE + SSL will be take hold, and at what rate, remains unknown. The LED and POE power and management elements are in place, with additional PoE standard enhancements under review. These are supported by even-more efficient, cost-effective, and color-faithful LEDs which are also being introduced to the market. If electronic engineers and interior architects/designers work together, the use of PoE for LED-based lighting may produce change in thinking and implementation of how some aspects of illumination are provided to homes and offices.
References
- 1. Goodbye AC Outlet: PoE Provides Convenient Power to Ethernet Peripherals (Avnet)
- 2. Learn About Brightness (Energy Star)
- 3. Don't Let PoE Magnetics Ruin Your Ethernet PHY Design (Avnet)
- 4. UL Fact-Finding Study on Powering Over Data Cables (Underwriters Laboratory)
- 5. NEC process continues, with PoE under consideration (Cabling Installation & Maintenance)