AC/DC Supplies: Design and Make, or Just Buy?
Summary: How to implement the ubiquitous AC/DC supply is a complicated decision with many factors and perspectives, ranging from technical to regulatory ones.
Every electronic system needs an AC/DC or DC/DC power supply, of course. While it is often an apparently mundane and routine requirement in concept with simple input/output, the reality is that supplies are now expected to provide more and better power, with higher efficiency — and to do so with numerous constraints in size, cost, and regulatory mandates. The supply challenge is especially daunting if it is an AC line-to-DC supply, as safety issues and increasingly aggressive compliance and approval considerations affect the design.
One way for system designers to solve the problem is to buy the supply from a qualified vendor, and so avoid any potential headaches. However, as with most engineering decisions, the AC/DC power-supply one is more complicated than it first appears. After all, consider the alternative: there are many credible, tested power-supply reference designs and related ICs available from reputable vendors, so why not go the "make" route with one of those?
The decision on whether to design and make your own supply, versus buying a complete, certified, ready-to-go one involves many factors. How the designer weighs and prioritizes these will determine the answer. Among the many multidimensional factors are:
- Voltage and power levels: It's easier to design a good supply for lower voltages (single digits) and wattages (low double digits). As power levels increase, the consequences of every design decision have greater implications. Designing a supply which functions well under all conditions becomes more difficult. Issues such as physical separation of wires and subsections become critical to meet electrical and regulatory mandates.
- Performance: the line and load regulation that the supply offers are large factors in determining the design complexity. A wide-tolerance supply used to deliver current- to basic indicator-LEDs or bias a sensor is very different than one which is powering a loaded PC board with little on-board DC/DC regulation.
- Complexity of topology: some higher-level performance requirements have the effect of mandating sophisticated power-supply topologies (think SEPIC — single-ended primary-inductor converter — for example), each with subtle design and performance issues. Understanding their different attributes and complexities, and then selecting the right one is difficult. At very low power levels, a linear supply may be adequate, and the implementation is simpler (though likely less efficient) than a switching supply. A switching supply, which is almost certainly needed at higher power levels, comes with many complex considerations and idiosyncrasies.
- AC-side isolation: most, but not all, AC/DC supplies need to be isolated, for reasons of user safety and regulatory compliance. If this is the case, the designer will likely need to select a suitable step-down transformer, which is the most common way to achieve isolation and low-voltage safety. However, if the system already has a transformer, it may be possible to tap off an existing winding or add a winding to its secondary side. An alternative to transformer isolation is the use of double insulation, commonly done in home appliances and tools, but this complicates the mechanical design.
- Regulatory environment: the requirements on AC/DC supplies increase with voltage and current, with specifics set by each country or region, Figure 1. These regulations encompass safety issues of insulation, isolation technique, layout spacing, and design topology, efficiency, electromagnetic compatibility (EMC), RoHS, power factor correction (PFC), and even recycling aspects (in some cases). If you want to design/make a supply, you need to be prepared to understand which of these compliance mandates affect your product at its power level and intended use, and then work through them.

Figure 1: Even an AC/DC adapter supply such as this low-power unit for an H-P laptop (rated for 100-240 VAC, 50-60 Hz input; 19 VDC, 1.58 A, 30 W output; 9 × 4 × 2.5 cm) must meet a large set of worldwide compliance standards, as demonstrated by the many certification stamps on its label. (Source: author)
If the supply is to be used in only one country or region, the qualification and compliance process is simplified, or different supply versions can be provided for the different locations (admittedly a logistics headache). However, most products are sold globally, so a single design must meet the many worldwide requirements. While there is some "harmony" among them, there are also local variations beginning with the AC-line nominal voltage and range. Do you design one supply for 85 VAC to 260 VAC, or two supplies, with one for 85 VAC to 140 VAC, the other for 210 VAC to 260 VAC?
- Unique form factor or requirements: Purchased AC/DC supplies are available from many vendors and the industry has some standard form factors at each power level. These include different sizes of "bricks" as well as enclosed and open-frame units, so the buy decision means designers will have bill of materials (BOM) options for second and alternate sources in most cases. If there are unique packaging requirements such as for fitting the AC/DC supply into a long, slim space, then "buy" may not be a possibility.
- Available supply-design expertise: As the supply size increases, and its design gets more difficult and less forgiving, you'll want an experienced supply-design expert on staff or on retainer. In reality, you may need two experts: one for the design itself, and the other to match that with the applicable regulatory and compliance issues which a supply in that class and end-application must meet.
- Sourcing and parts: As supply size increases, the associated passive components will have increasingly critical first-, second-, and even third-tier parameters. Therefore, their selection will be both time consuming and easily (and unknowingly) negated by a well-intentioned decision in purchasing/procurement to get an alternate part from another source which seems to be identical but may have one small specification that differs — and one which you are counting on.
- Production volume: Setting up manufacturing and test for a supply is time-consuming and costly. Often these designs will contain non-SMT components, increasing manufacturing cost and in turn requiring a high volume to amortize the cost. These higher volumes will likely lower component costs on the BOM, but remember: a high-volume OEM vendor of supplies can certainly match those costs.
- Extra qualifications: AC/DC supplies for consumer applications generally have less stringent, fairly modest regulatory requirements, although they are not trivial (and they are getting tighter). For specialized applications such as medical, military/aerospace, or industrial markets, there are highly specialized electrical, mechanical, and other standards which must be understood and met.
Looking at all the risks it may seem that unless the design requirements can’t be met by a standard supply from a reputable vendor, then "buy" is the better decision. However, reality is not so simple. There are many available ICs and detailed reference designs available for low-to-midrange supplies, and these may be cost-effective options. Many of these ICs implement sophisticated, complex operating modes for enhanced performance while requiring little knowledge by their users.
Critical to successfully adapting these ICs is the availability of a detailed reference design: schematic, BOM (with specifics), and PC-board layout — and evidence that the design has been built, tested, and qualified. Even so, it's important to understand how far a reference design can and can't take you in the end product and its application environment. A schematic and BOM are only modest parts of the supply execution.
Vendor offerings illustrate range of options
It's difficult and risky to offer engineering guidelines, since there are generally many legitimate exceptions and counterexamples. However, they are a starting point in the decision process and shouldn’t be avoided, or designs would never get started, let alone completed. For AC/DC supplies, the "make versus buy" decision for non-specialized applications starts with the output voltage/power levels:
- Low power (under 10 V or 10 W): these supplies are either embedded in the final product, or are external supplies used as adapters to provide DC to the product while keeping AC-line voltage out of the product and so free it from regulatory mandates. This is often the "build" zone.
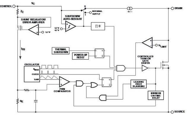
For example, the TOP221PN from Power Integrations is well suited to supplies having 10-W nominal outputs such as wall adapters, Figure 2. The three-terminal device is the core of a transformer-isolated switching supply offering efficiency up to 90%. Note that despite having external simplicity, the internal design of the device is complicated yet invisible to the designer, Figure 3.

Figure 2: The TOP221PN from Power Integrations makes the design and execution of efficient 10-W AC/DC wall adapters very straightforward. (Source: Power Integrations)

Figure 3: An attribute of the TOP221PN is that this three-terminal device implements a significant amount of functionality, but does not require the designer to dive deeply into the operation. (Source: Power Integrations)
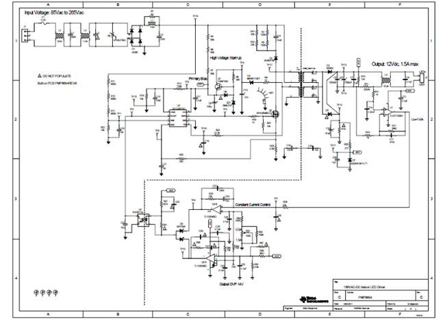
- Medium power (10 to 20 V or 50 to 100 W): this is where the "build" and "buy" options overlap. For example, Texas Instruments offers the PMP6694, an 18-W (12 V/1.5 A) LED-based reference design for replacing incandescent and halogen bulbs. It uses the UCC28810 quasi-resonant PFC flyback converter, TL103W dual op amp with internal reference, and LM158 dual general-purpose op amp, Figure 4. The design operates from 90-to-264 V AC with efficiency greater than 80% at full load and about 75% at 0.5-A load (full test results are here, and include noise, thermal, and other performance details). The reference design includes schematic, Figure 5, BOM, and layout.

Figure 4: The PMP6694 reference design from Texas Instruments uses their UCC28810 quasi-resonant PFC flyback converter, and provides 1.5 A at up to 12 V compliance; it is designed for driving LEDs while operating from the AC line. (Source: Texas Instruments)
![]() Figure 5: The PMP6694 reference design package includes the schematic as well as detailed performance test data and graphs. (Source: Texas Instruments) For those who decide on a fully assembled and certified unit, the MVAD040 Series from Murata Power Systems is illustrative of what is available, Figure 6. This unit in this 30-to-40 W family measure 2.0 × 4.0 × 1.3 inches (height) and offer wide-range AC input, plus compliance with worldwide safety and EMC standards. The modules target medical, telecom, and industrial applications and are offered with choice of 5, 12, 24, or 48-V outputs; efficiency averages at least 85% and reaches 89%, Figure 7. |
![]() Figure 6: The open-board MVAD040 Series from Murata Power Systems provides 30-to-40 W at output of 5, 12, 24, or 48-V outputs, and meets all relevant regulatory and compliance mandates. (Source: Murata Power Systems) |

Figure 7: The efficiency of Murata's MVAD040 is specified with detailed graphs for different loads and nominal DC-rail values. (Source: Murata Power Systems)
|
![]() Figure 8: The LCM300 from Artesyn Embedded Technologies provides 300 W, a range when designing your own supply would be a large and time-consuming undertaking. (Source: Artesyn Embedded Technologies) |

Figure 9: Like other complete supplies, Artesyn increasingly needed and critical efficiency data for the LCM300 supply. (Source: Artesyn Embedded Technologies)
Summary
The make-versus-buy decision for AC/DC power supplies can be easy, hard, or anywhere in between. At the lower- and higher-power extremes, it is relatively easy. In the middle range, it can become a very difficult decision. Regardless of where the supply lies within the power spectrum, there are many factors which affect the choice and which must be understood in the context of the design priorities.


