PDP SEO Portlet

ISL6527EVAL2

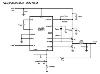
Evaluation Board For ISL6527 Single Synchronous Buck Pulse-Width Modulation Controller

Manufacturer:Renesas Electronics
Avnet Manufacturer Part #: ISL6527EVAL2
Secondary Manufacturer Part#: ISL6527EVAL2
  • Legend Information Icon RoHS 10 Compliant
  • Legend Information Icon Tariff Charges

Technical Attributes

Find Similar Parts

Description Value
Power Management Tools
Power Management Tools

ECCN / UNSPSC / COO

Description Value
Country of Origin: NO RECOVERY FEE
ECCN: EAR99
HTSN: 8473301180
Schedule B: 8473300002
In Stock :  0
Additional inventory
Factory Lead Time: 126 Weeks
Price for: Each
Quantity:
Min:1  Mult:1  
USD $:
1+
$72.5