PDP SEO Portlet

ISL6522BEVAL1

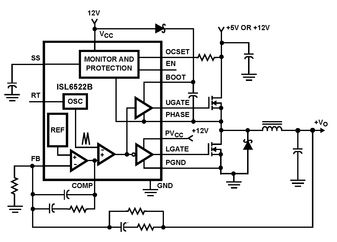
Evaluation Board For Buck And Synchronous Rectifier Pulse-Width Modulator Controller

Manufacturer:Renesas Electronics
Avnet Manufacturer Part #: ISL6522BEVAL1
Secondary Manufacturer Part#: ISL6522BEVAL1
  • Legend Information Icon RoHS 10 Compliant
  • Legend Information Icon Tariff Charges

Technical Attributes

Find Similar Parts

Description Value

ECCN / UNSPSC / COO

Description Value
Country of Origin: NO RECOVERY FEE
ECCN: EAR99
HTSN: 8473301180
Schedule B: 8473300002
In Stock :  0
Additional inventory
Factory Lead Time: 182 Weeks
Price for: Each
Quantity:
Min:1  Mult:1  
USD $: