PDP SEO Portlet

ISL28022MBEV1Z

ISL28022 Precision Digital Power Monitor Evaluation Board

Manufacturer:Renesas Electronics
Avnet Manufacturer Part #: ISL28022MBEV1Z
Secondary Manufacturer Part#: ISL28022MBEV1Z
  • Legend Information Icon RoHS 10 Compliant
  • Legend Information Icon Tariff Charges

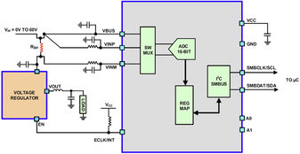
The Digital Power Monitor (DPM) 8 site evaluation board demonstrates the functionality and performance of the ISL28022. By design, the ISL28022 is considered a digital helper for a variety of applications ranging from energy optimization to diagnostics of complex systems. The design of the DPM evaluation board is generic such that the customer can embed the monitor into their specific application. The DPM Evaluation kit is accompanied by a graphical user interface (GUI) that allows the user to configure the ISL28022 for monitoring bus voltage and current in a specific application. The GUI has a data save feature allowing the transfer of measurement data to another software application for analysis. The ISL28022EV1Z evaluation board has 8 sites/channels with one microcontroller that is responsible for the data transaction and configuration for each DPM. The ISL28022 is a slave to the microcontroller via a single I²C/SMBus interface. The ISL28022 has two address pins that allow for 16 individual DPMs to be connected on a single I²C bus. The evaluation board utilizes 8 of the available 16 addresses of the ISL28022. The DPM evaluation board GUI operates on any Windows based PC. The software communicates with the evaluation board through the universal serial bus (USB) port. The microcontroller translates the USB communication to an I²C command. The evaluation kit is powered directly from the USB or from a single-supply voltage ranging from 3V to 5.5V.

Technical Attributes

Find Similar Parts

Description Value
No
Power Management Tools
No
No
Power Management Tools

ECCN / UNSPSC / COO

Description Value
Country of Origin: NO RECOVERY FEE
ECCN: EAR99
HTSN: 8473301180
Schedule B: 8473300002
In Stock :  0
Additional inventory
Factory Lead Time: 84 Weeks
Price for: Each
Quantity:
Min:1  Mult:1  
USD $:
1+
$27.55
10+
$26.98
30+
$26.41
50+
$25.84
100+
$25.27