PDP SEO Portlet

IS82C52Z

UART Interface, Serial UART, 1 Channels, 1 Mbaud, 4.5 V, 5.5 V, LCC

Manufacturer:Renesas Electronics
Avnet Manufacturer Part #: IS82C52Z
Secondary Manufacturer Part#: IS82C52Z
  • Legend Information Icon RoHS 10 Compliant
  • Legend Information Icon Tariff Charges

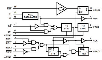
IS82C52Z is a CMOS serial controller interface. The intersil 82C52 is a high performance programmable universal asynchronous receiver/transmitter (UART) and baud rate generator (BRG) on a single chip. Utilizing the Intersil advanced scaled SAJI IV CMOS process, the 82C52 will support data rates up to 1M baud asynchronously with a 16X clock (16MHz clock frequency). The on-chip baud rate generator can be programmed for any one of 72 different baud rates using a single industry standard crystal or external frequency source. A unique pre-scale divide circuit has been designed to provide standard RS-232-C baud rates when using any one of three industry standard crystals.

  • Single chip UART/BRG
  • DC to 16MHz (1M baud) operation
  • Crystal or external clock input, modem interface
  • On-chip baud rate generator - 72 selectable baud rates
  • Interrupt mode with mask capability, line break generation and detection
  • Microprocessor bus oriented interface
  • 80C86 compatible
  • Single +5V power supply
  • Typical low power operation is 1mA/MHz
  • PLCC package, temperature range from -40 to +85°C

Technical Attributes

Find Similar Parts

Description Value
Matte Tin
245
1 MBd
Surface Mount
1
4 mA
8.5, 21 V
-40 to 85 °C
28PLCC
28
11.58 x 11.58 x 3.69 mm
Industrial
RS232
PLCC
No

ECCN / UNSPSC / COO

Description Value
Country of Origin: PROJECTED FEE
ECCN: EAR99
HTSN: 8542390050
Schedule B: 8542390060
In Stock :  35.0
Ships in 1 bus. day
Additional inventory
Factory Lead Time: 154 Weeks
Price for: Each
Quantity:
Min:1  Mult:1  
USD $: