PDP SEO Portlet

HA5023IBZ

Manufacturer:Renesas Electronics
Avnet Manufacturer Part #: HA5023IBZ
Secondary Manufacturer Part#: HA5023IBZ
  • Legend Information Icon RoHS 10 Compliant
  • Legend Information Icon Tariff Charges

Technical Attributes

Find Similar Parts

Description Value
Matte Tin
260
15@?5V uA
3@?5V mV
53 dB
Surface Mount
MSL 1 - Unlimited
2
±15|±5|±9|±12 V
-40 to 85 °C
8SOIC N
8
Dual
5 x 4 x 1.5 mm
No
No
Industrial
SOIC N
5V to 15V, ± 4.5V to ± 15V
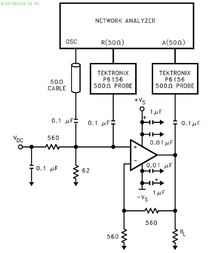
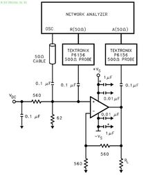
Current Feedback Amplifier
125 MHz
475@±5V V/us

ECCN / UNSPSC / COO

Description Value
Country of Origin: RECOVERY FEE
ECCN: EAR99
HTSN: 8542330001
Schedule B: 8542330000
In Stock :  0
Additional inventory
Factory Lead Time: 84 Weeks
Price for: Each
Quantity:
Min:980  Mult:1  
USD $:
980+
$6.148
1960+
$6.0208
3920+
$5.8936
7840+
$5.7664
15680+
$5.6392