PDP SEO Portlet

5962F9954701VXC

Manufacturer:Renesas Electronics
Avnet Manufacturer Part #: 5962F9954701VXC
Secondary Manufacturer Part#: HS9S-117RH-Q
  • Legend Information Icon RoHS 10 Compliant
  • Legend Information Icon Tariff Charges

Technical Attributes

Find Similar Parts

Description Value
40 V
4.25 V
40 V
Tin-Lead
Through Hole
1
3
1
-55 to 125 °C
125 °C
-55 °C
1.25 A
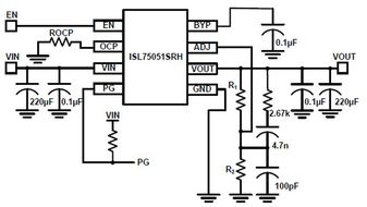
Adjustable
1.2 to 37 V
3TO-257AA
3
Positive
10.67 x 5.08 x 10.92 mm
Adj 1.25A Voltage Regulators
Military
TO-257AA

ECCN / UNSPSC / COO

Description Value
Country of Origin: NO RECOVERY FEE
ECCN: 9A515.E.1
HTSN: 8542390050
Schedule B: 8542390060
In Stock :  0
Additional inventory
Factory Lead Time: 126 Weeks
Price for: Each
Quantity:
Min:25  Mult:1  
USD $: