高精度低功耗I2C接口數字溫度傳感器 NST112x
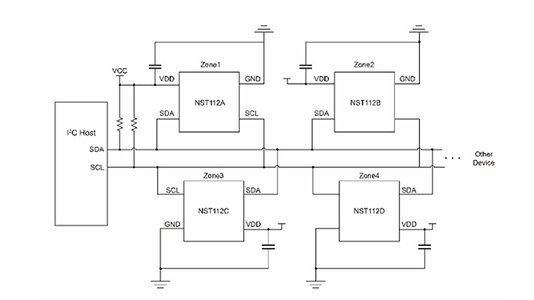
NST112x是一款工作電壓範圍在1.5V至3.6V的低功耗數字溫度傳感器。片上集成了14位模數轉換器(ADC)提供低至0.015625℃的分辨率。該傳感器規定的工作溫度範圍為-40℃至125℃。其通過靈活的兩線I2C接口與主機進行通信,該接口與SMBus兼容,並支持4個設備地址。該傳感器在高精測溫範圍(25℃~45℃)內的典型精度為0.1°C,高度線性,不需要復雜的計算或查找表來獲得溫度。
NST112x采用DABGA封裝,使其適用於工業和消費市場中的對結構集成有嚴苛要求的產品,如智能手表、IoT節點傳感器、藍牙體溫貼等。
NST112是一款低功耗高精度數字溫度傳感器。適用於負溫度系數和正溫度系數熱敏電阻的替換。NST112具有可兼容I2C和SMBus的接口,具有可編程報警和SMBus重置功能,在單路總線上最多可支持4個器件。且無需校準即可在 -20℃到85℃的範圍內實現高達±0.5℃的精度。NST112溫度傳感器是高線性度的,不需要重新組合計算或查表以導出溫度。NST112具有12bit的模數轉換提供高達0.0625℃解析度。NST112溫度傳感器可以正常工作在-40℃到125℃的溫度範圍內,這使其適合在通信、計算機、消費類產品、環境、工業和儀表工作中運行。NST112是一款極低功耗傳感器,可用於物聯網測溫應用。NST112提供SOT563和DSBGA(4)兩種封裝,其中DSBGA(4)可實現體溫範圍內高達±0.1℃的輸出精度。
特點
- 工作溫度範圍:–40°C 至125°C
- -40℃~125℃寬溫區內高精度:
- 25 °C ~ 45 °C: ± 0.1℃ (典型值)@DSBGA
- -20 °C ~ 60°C: ± 0.5℃ (最大值)@DSBGA
- -20℃~85℃:±0.5℃(典型值)
- -40℃~-20℃:±1℃(最大值)
- 85℃~125℃:±1℃(最大值)
- I2C/ SMBus兼容型接口
- 分辨率:12位,解析度:0.0625℃@SOT563
- 支持分辨率14位,解析度:0.015625℃@DSBGA(4)
- 過溫報警值預設
- 超低靜態功耗
2.9μA@1Hz
6.5μA@4Hz
- 供電電壓範圍: 1.5 V ~ 3.6 V(DSBGA 封裝形式)
- 數字輸出
應用
- 電子體溫計
- 智能手表
- 通用系統熱管理
- 計算機外設熱保護
- 筆記本電腦
- 工業物聯網
- 通信基礎設施
- 電源系統監控
- 熱保護
- 環境監測與暖通空調
框圖

