高精度低功耗I2C接口数字温度传感器 NST112x
NST112x是一款工作电压范围在1.5V至3.6V的低功耗数字温度传感器。片上集成了14位模数转换器(ADC)提供低至0.015625℃的分辨率。该传感器规定的工作温度范围为-40℃至125℃。其通过灵活的两线I2C接口与主机进行通信,该接口与SMBus兼容,并支持4个设备地址。该传感器在高精测温范围(25℃~45℃)内的典型精度为0.1°C,高度线性,不需要复杂的计算或查找表来获得温度。
NST112x采用DABGA封装,使其适用于工业和消费市场中的对结构集成有严苛要求的产品,如智能手表、IoT节点传感器、蓝牙体温贴等。
NST112是一款低功耗高精度数字温度传感器。适用于负温度系数和正温度系数热敏电阻的替换。NST112具有可兼容I2C和SMBus的接口,具有可编程报警和SMBus重置功能,在单路总线上最多可支持4个器件。且无需校准即可在 -20℃到85℃的范围内实现高达±0.5℃的精度。NST112温度传感器是高线性度的,不需要重新组合计算或查表以导出温度。NST112具有12bit的模数转换提供高达0.0625℃解析度。NST112温度传感器可以正常工作在-40℃到125℃的温度范围内,这使其适合在通信、计算机、消费类产品、环境、工业和仪表工作中运行。NST112是一款极低功耗传感器,可用于物联网测温应用。NST112提供SOT563和DSBGA(4)两种封装,其中DSBGA(4)可实现体温范围内高达±0.1℃的输出精度。
特点
- 工作温度范围:–40°C 至125°C
- -40℃~125℃宽温区内高精度:
- 25 °C ~ 45 °C: ± 0.1℃ (典型值)@DSBGA
- -20 °C ~ 60°C: ± 0.5℃ (最大值)@DSBGA
- -20℃~85℃:±0.5℃(典型值)
- -40℃~-20℃:±1℃(最大值)
- 85℃~125℃:±1℃(最大值)
- I2C/ SMBus兼容型接口
- 分辨率:12位,解析度:0.0625℃@SOT563
- 支持分辨率14位,解析度:0.015625℃@DSBGA(4)
- 过温报警值预设
- 超低静态功耗
2.9μA@1Hz
6.5μA@4Hz
- 供电电压范围: 1.5 V ~ 3.6 V(DSBGA 封装形式)
- 数字输出
应用
- 电子体温计
- 智能手表
- 通用系统热管理
- 计算机外设热保护
- 笔记本电脑
- 工业物联网
- 通信基础设施
- 电源系统监控
- 热保护
- 环境监测与暖通空调
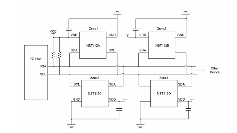
框图

