High-precision Low-power I2C Port Digital Temperature Sensor NST112x
The NST112x is a low-power digital temperature sensor with an operating voltage range of 1.5V to 3.6V. It features an integrated on-chip 14-bit Analog-to-Digital Converter (ADC), providing a resolution as fine as 0.015625°C. The sensor is rated for an operating temperature range of -40°C to 125°C.
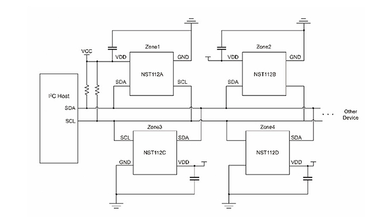
It communicates with a host via a flexible two-wire I2C interface, which is SMBus-compatible and supports up to four device addresses. Within the high-precision measurement range (25°C to 45°C), the sensor achieves a typical accuracy of 0.1°C. It is highly linear, eliminating the need for complex calculations or look-up tables (LUT) to obtain temperature readings.
NST112 is a low power-consumption high-precision digital temperature sensor. It is suitable for substitution of negative temperature coefficient and positive temperature coefficient thermistor. The NST112 has an port compatible with I2C and SMBus, programmable alarm and SMBus reset functions, and supports up to four devices on a single BUS. In addition, it achieves accuracy up to ±0.5 °C in the range of -20 °C to 85 °C without calibration. The NST112 temperature sensor is highly linear and does not require recombination calculations or lookup to derive the temperature. The NST112 features 12bit analog-to-digital conversion and provides up to 0.0625℃ resolution. The NST112 temperature sensor can operate normally in the temperature range of -40 °C to 125 °C, which makes it suitable for operation in communications, computers, consumer products, environmental, industrial and instrumentation. The NST112 is an extremely low-power sensor that can be used for temperature measurement applications in the Internet of Things. The NST112 is available in both SOT563 and DSBGA(4) packages, with the DSBGA(4) achieving output accuracy up to ±0.1 °C at temperature range.
Features
- Operating temperature range: -40°C~125°C
- High accuracy in -40℃~125℃ wide temperature range:
- 25 °C ~ 45 °C: ± 0.1℃ (typ.)@DSBGA
- -20 °C ~ 60°C: ± 0.5℃ (max.)@DSBGA
- -20℃~85℃:±0.5℃(typ.)
- -40℃~-20℃:±1℃(max.)
- 85℃~125℃:±1℃(max.)
- I2C/ SMBus compatible port
- Resolution rate: 12 bits, resolution: 0.0625℃@SOT563
- Resolution rate:14 bits, resolution: 0.015625℃@DSBGA
- Over-temperature alarm value presetting
- Ultra-low static power consumption
2.9μA@1Hz
6.5μA@4Hz
- Supply voltage range: 1.71 V to 3.6 V with SOT563 package, 1.5V to 3.6V with DSBGA package
- Digital output
Application
- Electronic Thermometers
- Smart watches
- General System Thermal Management
- Computer Peripheral Thermal Protection
- Notebook Computers
- Industrial Internet of Things
- Communications Infrastructure
- Power-system Monitors
- Thermal Protection
- Environmental Monitoring And HVAC
Block Diagram

