NSI6611-Q1
帶保護功能、其米勒鉗位功能能夠很好地預防短路發生;DESAT功能能夠在功率管發生短路時及時關斷,保護功率管不受損壞,確保系統安全、穩定地運行。
集成DESAT保護,且支持ASC功能的智慧隔離式柵極驅動器
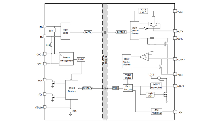
NSI6611-Q1可提供分離輸出,分別控制上升和下降時間,支援軌到軌輸出,提供最大10A/10A的拉灌電流能力,還可以提供的保護功能,如UVLO、Miller鉗位、DESAT保護、軟關斷功能,且短路故障或欠壓發生時,通過單獨的引腳報告。NSI6611支援ASC功能,可用於在緊急情況下強制輸出為高。它支援150kV/μs的最小共模瞬變抗擾度(CMTI,提高系統魯棒性。驅動器側電源電壓最大為32V,而輸入側則接受3V至5.5V的電源電壓。NSI6611驅動電流大,電源電壓範圍寬,CMTI高。
NSI6611-Q1是車規級單通道智慧隔離式柵極驅動器,旨在驅動許多應用中的IGBT,功率MOSFET和SiC MOSFET等功率電晶體,並為其提供保護,使其安全運行。它可提供分離輸出,分別控制上升和下降時間,且支援軌到軌輸出,並可以提供最大10A/10A的拉灌電流能力。 NSI6611可以提供的保護功能,如UVLO、Miller鉗位、DESAT保護、軟關斷功能,且短路故障或欠壓發生時,通過單獨的引腳報告。NSI6611支援ASC功能,可用於在緊急情況下強制輸出為高。它支援150kV/μs的最小共模瞬變抗擾度(CMTI,提高系統魯棒性。驅動器側電源電壓最大為32V,而輸入側則接受3V至5.5V的電源電壓。NSI6611驅動電流大,電源電壓範圍寬,CMTI高,且具有出色的保護功能,適用于高可靠性、高功率密度和高效率的開關電源系統、逆變器等系統。
特點
- 智慧隔離單通道驅動器
- 輸入側電源電壓: 3V至5.5V
- 驅動器側電源電壓: 帶UVLO功能,電壓高達32V
- 峰值10A/10A拉灌電流能力
- 高CMTI:150kV/us
- 80ns典型傳播延遲
- 30ns最大脈衝寬度失真
- 接受最小輸入脈衝寬度40ns
- 軌對軌輸出,可選分離輸出方式
- 保護模式:
米勒鉗位 4.0A
DESAT保護,閾值9V
支持軟關斷功能,軟關斷電流400mA
支援報警回饋以及復位或使能
- 工作溫度: -40℃~125℃
- UL1577認證: 5.7KVrms (認證中)
- CQC認證:符合GB4943.1-2011 (認證中)
- CSA認證:元件符合5A (認證中)
- VDE認證:DIN V VDE V 0884-11:2017-1 (認證中)
應用
- EV 電驅系統
- 空調壓縮機
- DC-AC太陽能逆變器
- 電機驅動
- UPS和電池充電器
框圖

