NSI6611-Q1
NSI6611-Q1 is an intelligent isolated gate driver integrating DESAT protection and supporting ASC functionality.
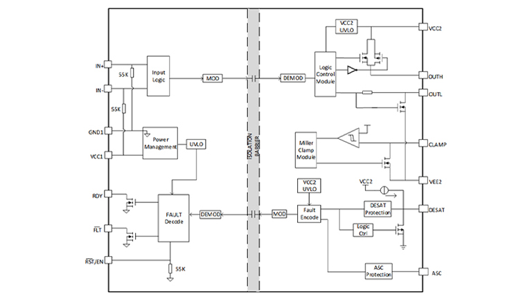
With built-in protection features, its Miller clamping function effectively prevents short circuits. The DESAT function detects short circuits in the power device and promptly shuts it down, protecting it from damage and ensuring the safe and stable operation of the system.
The NSI6611-Q1 features separate outputs for independent control of rise and fall times, supports rail-to-rail output, and provides a maximum source/sink current of 10A/10A. It also integrates multiple protection features, including UVLO, Miller clamping, DESAT protection, and soft shutdown. Short-circuit faults or undervoltage events are reported through a dedicated pin.The NSI6611 supports ASC functionality, allowing it to force the output high in emergency situations. With a minimum common-mode transient immunity (CMTI) of 150kV/μs, it enhances system robustness. The driver-side power supply voltage reaches up to 32V, while the input side operates with a supply voltage ranging from 3V to 5.5V.With high drive current capability, a wide supply voltage range, and excellent CMTI performance, the NSI6611 is a robust and reliable gate driver solution.
NSI6611-Q1 is an automotive-grade single-channel smart isolated gate driver designed to drive IGBT, power MOSFET and SiC MOSFET and other power transistors in many applications and provide protection for their safe operation. It can provide separate output to control the rising and falling duration respectively, it supports rail-to-rail output, and can provide a maximum 10A/10A source and sink current capability. NSI6611-Q1 can provide protection functions, such as UVLO, Miller clamp, DESAT protection, soft shutdown, and when short circuit fault or undervoltage occurs, the fault can be indicated through a separate pin. NSI6611-Q1 supports ASC function and can be used to force the output to be high in emergency situations. It supports minimum common mode transient immunity (CMTI) of 150kV/μs to improve system robustness. The maximum supply voltage of driver side is 32V, and the input side accepts supply voltages from 3V to 5.5V. NSI6611-Q1 features large drive current, wide power supply voltage range, and high CMTI, and is designed with excellent protection. It is suitable for switching power supply systems and inverters which require high reliability, high power density and high efficiency.
Features
- Smart Single-channel Isolation Driver
- Input side power supply voltage: 3V~5.5V
- Driver side power supply voltage: With UVLO, up to 32V
- Peak source and sink current 10A/10A
- High CMTI: 150kV/us
- Typical propagation delay: 80ns
- Maximum pulse width distortion: 30ns
- Minimum receivable input pulse width: 40ns
- Rail-to-rail output, with separate output as an option
- Protection mode:
Miller Clamp 4.0A
DESAT protection with a threshold of 9V
Supporting soft shutdown at a current of 400mA
Supporting alarm feedback, reset or enable
- Operating temperature: -40°C~125°C
- UL1577 certification: 5.7KVrms (certification in progress)
- CQC certification: GB4943.1-2011 (certification in progress)
- CSA certification: components conform to 5A (certification in progress)
- VDE certification: DIN V VDE V 0884-11:2017-1 (certification in progress)
Application
- EV electric drive system
- Air conditioning compressor
- DC-AC solar inverter
- Motor driver
- UPS and battery charger
Block Diagram

