MP6602 步进电机驱动器
35V,带失速检测功能与串行接口的步进电机驱动器
MP6602 是一款内置细分器/转换器和内部电流调节功能的步进电机驱动器。它集成了内部电流采样功能,无需外部采样电阻。
MP6602 在 4.5V 至 35V 的输入电压 (VIN) 范围内工作,每相提供高达 4A 的电机电流,取决于环温和PCB布局。该器件支持在整步、半步、1/4步、1/8步、1/16步和 1/32 步模式下运行双极或单极性步进电机。
其内部安全和诊断功能包括转子失速检测、负载开路检测 (OLD)、过流保护 (OCP)、输入过压保护 (OVP)、输入欠压保护 (UVP)、过温告警和过温关断保护。
在无需全电流的情况下(例如电机停止或轻载运行时),其自动保持电流模式会自动降低绕组电流以节省功率。
MP6602还提供串行接口对电机的反电动势进行测量,以实现高级诊断和控制功能。
通过该串行接口可以设置控制模式(例如步进模式)、方向和输出电流(IOUT),也可以读取诊断寄存器。MP6602另提供 STEP 和 DIR 输入引脚,在没有串行总线事务的情况下也可使电机运动。
MP6602是一款高度集成的步进电机驱动解决方案。该器件采用小尺寸QFN-25 (4mmx5mm) 封装
特点
- 4.5V 至 35V 工作输入电压 (VIN) 范围(40V 绝对最大值)
- 两个内部全桥驱动器
- 支持单极性电机
- 最高1/32微步进
- 内部电流采样与调节
- 低导通电阻(60mΩ HS-FET、30mΩ LS-FET)
- 串行控制接口
- 使能和步进输入引脚
- 兼容3.3V 和 5V逻辑电源
- 高达 4A 的输出电流 (IOUT)
- 自动保持电流
- 自动电流衰减
- 诊断功能:
转子失速检测
反电动势(EMF)测量
过流保护 (OCP)
负载开路检测 (OLD)
过压保护 (OVP)
欠压保护 (UVP)
过温警告和过温关断保护
故障指示输出
采用节省空间的 QFN-25 (4mmx5mm) 封装
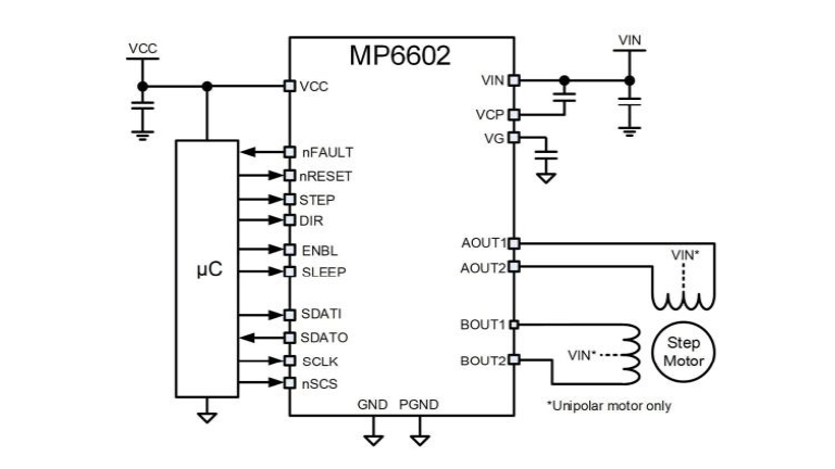
框图

