Hero Banner

New Products - MPS

NPI Body

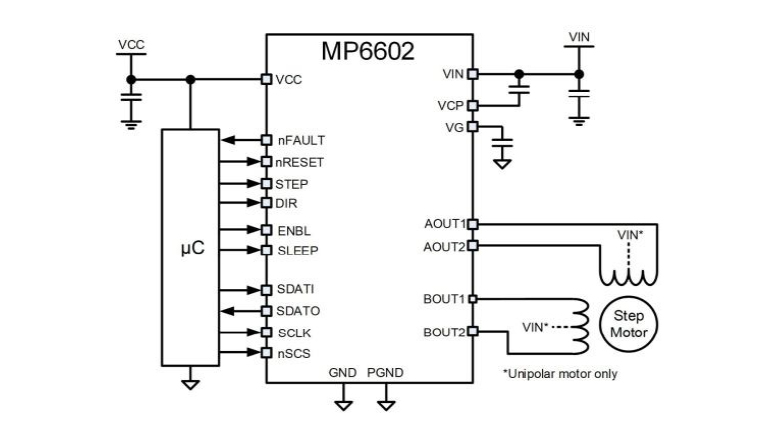
MP6602 Stepper Motor Driver

35V Stepper Motor Driver with Stall Detection and Serial Interface

MPS MPC1100C-54-0002, 300W, Digital DC/DC Power Module

The MP6602 is a stepper motor driver with a built-in indexer/translator and internal current regulation. The internal current sense means that the MP6602 does not require external current-sense resistors. The MP6602 operates across a 4.5V to 35V input voltage (VIN) range. It can deliver a motor current of up to 4A per phase, depending on the ambient temperature and PCB layout. The MP6602 can operate a bipolar or unipolar stepper motor in full, half-, quarter-, eighth-, 1/16-, and 1/32-step modes.

Internal safety and diagnostic features include rotor stall detection, open-load detection, over-current protection (OCP), input over-voltage protection (OVP), under-voltage protection (UVP), thermal warning, ad thermal shutdown.

The automatic hold current mode can lower the winding current to automatically save power when a full current is not required, such as when the motor is stopped or lightly loaded.

The motor’s back EMF (BEMF) can be measured. The BEMF can be read via the serial interface for advanced diagnostic and control functions. The serial interface sets control modes such as the step mode, direction, and output current. The serial interface can also read diagnostic registers. The STEP and DIR input pins can adjust motor motion without serial bus transactions.

The MP6602 is a highly integrated solution for stepper motor driving. It is available in a small QFN-25 (4mmx5mm) package.


Features

  • 4.5V to 35V Operating Input Voltage (VIN) with 40V Absolute Maximum
  • Two Internal Full-Bridge Drivers
  • Supports Unipolar Motor
  • Up to 1/32-Step Microstepping
  • Internal Current-Sensing and Regulation
  • Low On Resistance: 

               60mΩ High-Side MOSFET (HS-FET)
               30mΩ Low-Side MOSFET (LS-FET)

  • Serial Control Interface
  • Enable and Step Input Pins
  • 3.3V and 5V Compatible Logic Supply
  • 4A Maximum Output Current (IOUT)
  • Automatic Hold Current
  • Automatic Current Decay
  • Diagnostic Functions, Including:

                 Rotor Stall Detection
                 Back EMF Measurement
                 Over-Current Protection (OCP)
                 Open-Load Detection
                 Over-Voltage Protection (OVP)
                 Under-Voltage Protection (UVP)
                 Thermal Warning and Shutdown
                 Fault Indication Output
                 Available in a Space-Saving QFN-25 (4mmx5mm) Package

 

Applications

  • 3D printers
  • Laser printers
  • Copiers
  • Textile machines

 

Block Diagram

Body Content Spots

Supplier Logo