800W Digital DC/DC Power Module
MPC12106-54-0750-0220
High-Efficiency, Fixed 4:1 Ratio, 800W Digital DC/DC Power Module
The MPC12106-54-0750-0220 is a high-efficiency, non-isolated LLC-DCX power card module with a fixed 4:1 transformer turns ratio. The device operates from a 40V to 60V DC primary bus and a 10V to 15V output voltage (VOUT). It can deliver up to 800W of continuous power with a typical 54V input voltage (VIN).
The built-in multiple-time programmable (MTP) memory can store and restore device configurations. The fault status, VIN, VOUT, output current (IOUT), and temperature can be easily monitored via the digital interface.
The MPC12106-54-0750-0220 is available in a surface-mount (24mmx18mmx9.1mm) package.
Features
- Supports Up to 800W Continuous Power (POUT)
- Built-In Multiple-Time Programmable (MTP) Memory to Store Custom Configurations
- Input Voltage (VIN), Output Voltage (VOUT), Output Current (IOUT), and Temperature Monitoring
- VIN Over-Voltage Protection (OVP) and Under-Voltage Protection (UVP)
- VOUT OVP and UVP
- Thermal Design Current (TDC) Over-Current Protection (OCP)
- Over-Current (OC) Spike
- Over-Temperature Protection (OTP)
- Available in a Surface-Mount (24mmx18mmx9.1mm) Package
Applications
AI related hardwares
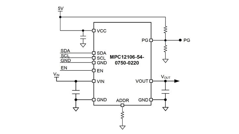
Block diagram

