800W 数字 DC/DC 电源模块
MPC12106-54-0750-0220
高效率、4:1 固定匝数比、800W 数字 DC/DC 电源模块
MPC12106-54-0750-0220 是一款具有 4:1 固定变压器匝数比的高效率、非隔离式 LLC-DCX 功率卡模块。该器件采用 40V 至 60V 直流主总线运行,并提供 10V 至 15V 输出电压 (VOUT) 。在54V 典型输入电压 (VIN) 下可提供高达 800W 的连续功率。
该器件内置多次可编程(MTP)存储器以存储和恢复器件配置。它还可以通过数字接口轻松监控故障状态、VIN、VOUT、输出电流 (IOUT) 和温度。
MPC12106-54-0750-0220 采用表面贴装 (24mmx18mmx9.1mm) 封装
特点
- 支持高达 800W 的连续功率 (POUT)
- 内置多次可编程 (MTP) 存储器用于存储自定义配置
- 输入电压 (VIN)、输出电压 (VOUT)、输出电流 (IOUT) 和温度监控
- VIN 过压保护 (OVP) 和欠压保护 (UVP)
- VOUT 过压保护和欠压保护
- 热设计电流 (TDC) 过流保护 (OCP)
- 过流 (OC) 尖峰
- 过温保护 (OTP)
- 采用表面贴装 (24mmx18mmx9.1mm) 封装
应用
AI related hardwares
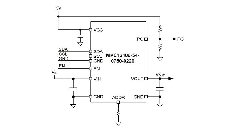
框图

