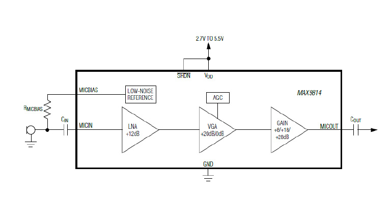
The MAX9814 is a low-cost, high-quality microphone amplifier with automatic gain control (AGC) and lownoise microphone bias. The device features a low-noise preamplifier, variable gain amplifier (VGA), output amplifier, microphone-bias-voltage generator and AGC control circuitry.
Fatures
- Automatic Gain Control (AGC)
- Three Gain Settings (40dB, 50dB, 60dB)
- Programmable Attack Time
- Programmable Attack and Release Ratio
- 2.7V to 5.5V Supply Voltage Range
- Low Input-Referred Noise Density of 30nV/√Hz
- Low THD: 0.04% (typ)
- Low-Power Shutdown Mode
- Internal Low-Noise Microphone Bias, 2V
- Available in the Space-Saving, 14-Pin TDFN (3mm x 3mm) Package
- -40°C to +85°C Extended Temperature Range
Target applications
- Digital Still Cameras
- Digital Video Cameras
- PDAs
- Bluetooth Headsets
- Entertainment Systems (e.g., Karaoke)
- Two-Way Communicators
- High-Quality Portable
- Recorders
- IP Phones/Telephone
- Conferencing
Key components
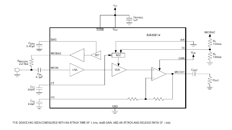
- CIN/COUT/Rmicbias
Benefits
- integrate AGC and low noise
Block diagram


Contact us