Half-Bridge Gate Driver
MP18831
Isolated, Dual-Input Control, High-Side/Low-Side Half-Bridge Gate Driver
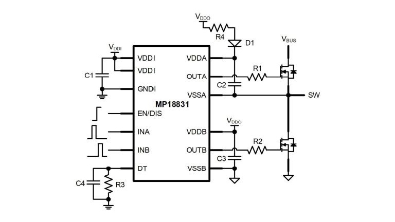
The MP18831 is an isolated, half-bridge gate driver solution with up to 4A of source and sink peak current capability. The gate driver is designed to drive power switching devices with a short propagation delay and minimal pulse-width distortion. By utilizing MPS's proprietary capacitive-based isolation technology, the driver can provide up to 5kVRMS withstand voltage (per UL 1577) (SOIC wide-body package option). It can also provide a common-mode transient immunity (CMTI) rating above 100kV/μs between the input side and output driver. These advanced features enable high efficiency, high power density, and robustness for a wide variety of power applications.
The MP18831 integrates dual-channel gate drivers in one package. Each output can be grounded to the separated grounds, or connected to a positive or negative voltage reference. The secondary topology can be configured as a half-bridge high-side (HS) and low-side (LS) driver, which are each controlled by two independent input signals. To prevent shoot-through in the half-bridge driver, the MP18831 provides a configurable dead time (DT) set via an external resistor.
A wide primary-side VDDI supply voltage (VDDI) range makes the driver suitable to be interfaced with 3.3V and 5V digital controllers. The secondary-side driver can accept up to a 30V supply. All of the supply voltage pins feature multiple under-voltage lockout (UVLO) protection options.
The MP18831 is available in SOIC-16 NB (narrow body), SOIC-16 WB (wide body), and LGA-13 (5mmx5mm) packages.
Features
- Up to 5kVRMS Input to Output Isolation (SOIC-16 WB Package)
- 1500VDC Functional Isolation between Two Secondary-Side Drivers (SOIC-16 NB and SOIC-16 WB Packages)
- 700VDC Functional Isolation between Two Secondary-Side Drivers (LGA-13 Package)
- >100kV/μs Common-Mode Transient Immunity (CMTI)
- 2.8V to 5.5V Input VDDI Voltage (VDDI) Range to Interface with TTL- and CMOS-Compatible Inputs
- Up to 30V Output Drive Supply with Several Under-Voltage Lockout (UVLO) Options
- 4A Source, 4A Sink Peak Current Output
- 50ns Typical Propagation Delay
- Overlap Protection and Configurable Dead Time (DT) Control
- -40°C to +125°C Operating Temperature Range
- UL 1577 Certified:
- SOIC-16 NB: 3kVRMS Isolation for 60s
- SOIC-16 WB: 5kVRMS Isolation for 60s
- LGA-13: 2.5kVRMS Isolation for 60s
- DIN EN IEC 60747-17 (VDE 0884-17) 2021-10 Certified:
- SOIC-16 NB: 4242VPK Isolation
- SOIC-16 WB: 6000VPK Isolation
- LGA-13: 3535VPK Isolation
- CQC Certification per GB 4943.1-2011
- Available in SOIC-16 NB, SOIC-16 WB, and LGA-13 (5mmx5mm) Packages
Application
Power Meter
Block Diagram

