10A and 25A family of Power Modules
MPM3695 series
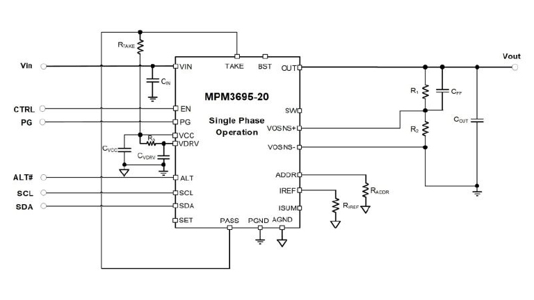
The MPM3695-20 is a scalable, fully integrated power module with a digital interface. The device offers a complete power solution that achieves up to 25A of continuous output current (IOUT), with excellent load and line regulation across a wide input voltage (VIN) range. It operates with high efficiency across a wide load range and can be paralleled to deliver a higher load current.
The MPM3695-20 adopts MPS’s proprietary, multi-phase constant-on-time (MCOT) control, which provides ultra-fast transient response and simple loop compensation. The digital interface provides module configurations and monitoring of key parameters.
The MPM3695-20 features full protection features, including over-current protection (OCP), over-voltage protection (OVP), under-voltage protection (UVP), and over-temperature protection (OTP).
The MPM3695-20 requires a minimal number of readily available external components. It is available in an ECLGA-29 (5mmx6mmx4.4mm) package.
Features
- Wide Input Voltage (VIN) Range from 3V:
3V to 16V VIN with External VCC
4V to 16V VIN with Internal VCC
- 0.5V to 5.5V Output Voltage (VOUT) Range
- 25A of Continuous Output Current (IOUT)
- Automatic Interleaving for Multi-Phase Operation
- Automatic Compensation with Adaptive Multi-Phase Constant-On-Time (MCOT) for Ultra-Fast Transient Response
- ±1% Reference Voltage (VREF) Accuracy ( -40°C to +125°C)
- True VOUT Remote Sense
- Pre-Biased Output
- Telemetry Readback Including VIN, VOUT, IOUT, Temperature, and Faults
- Built-In Multiple-Time Programmable (MTP) Memory to Store Custom Configurations
- Configurable via the Digital Interface:
Current Limit
Pulse-Skip Mode (PSM) or Continuous Conduction Mode (CCM) Selection
Soft-Start Time (tSS)
Switching Frequency (fSW) Selection: 400kHz, 600kHz, 800kHz, or 1000kHz
Fault Limits
Ramp Compensation
- Available in an ECLGA-29 (5mmx6mmx4.4mm) Package
Applications
- AI related products
- Data Center

