英飛凌推出BCR線性LED控制IC產品系列的兩個新成員。 BCR601具有創新的前級電壓反饋,可實現成本和功耗效率的LED驅動器應用。另一方面,BCR602針對可調光LED應用,如光引擎,模組和燈條。其寬廣電壓範圍高達60 V,非常適合48 V設計和DC / DC電網。
LED 控制 IC 的供應電壓範圍從 8 V 至 60 V,最高至 SELV 限制。BCR601 與 BCR602 皆以外部驅動電晶體操作 (NPN 雙極電晶體或 N 通道 MOSFET),以支援寬廣的 LED 電流和功率範圍。透過該款 IC,LED 電流可由電阻器及類比調光進行亮度調整,而BCR602 則可接受 3.5 kHz 的數位 PWM 調光功能。BCR601 與 BCR602 具備 AC 漣波抑制的功能,可以以恆流的方式穩定地趨動 LED ,防止閃爍,產生高品質光源。
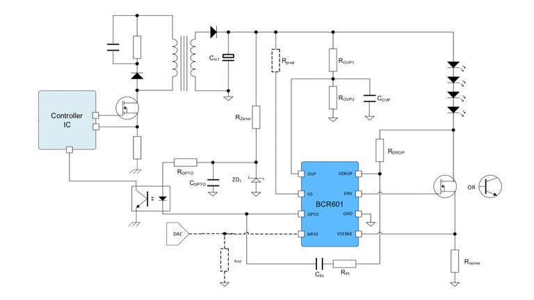
BCR601 的 AHC 可控制前級轉換器的輸出電壓,例如英飛凌的 XDPL8218 返馳式控制器。此架構可主動調整 AC/DC 反饋電路以設定最小的電壓餘量,有助於線性 LED 控制器達到最高系統效率。
調整傳輸電晶體兩端的最小必要電壓可最佳化系統效率,這通常只能藉由兩級架構解決方案來實現。最佳化效率可降低元件溫度及電氣應力。相較於切換式的架構,此新型架構可提供更低的物料清單及更低的EMI。另外,BCR601 具備可調整的過電壓保護功能,以避免 LED 發生任何損壞。兩款 IC 亦提供 LED 負載熱插拔保護。如此可在未斷電的情況下,連接或斷開 LED 負載,保護 LED 負載免於受到過高電氣應力的影響。過熱保護可在接面溫度超過定義的閾值時,將 LED 電流降低至額定電流的 30%。LED 控制IC 會在溫度降低至遲滯以下時,立即恢復正常運作。
兩款IC還提供嵌入式熱插拔保護。這允許在沒有斷電的情況下連接或斷開LED負載,從而保護LED免受電過應力事件的影響。一旦結溫超過規定的閾值,過溫保護會將LED電流降低30%的額定電流。一旦溫度降至滯後以下,LED控制器IC就會恢復正常運行。

BCR601數據手册
具有初級電壓反饋的熱插拔晶片
下載
BCR602 數據手册
可調光的熱插拔晶片
下載
